就业|最新高校毕业生就业分类出炉!电竞和自由撰稿已列入就业
近日 , 多所高校公布《教育部办公厅关于严格核查2020届高校毕业生就业数据的通知》(以下简称《通知》) 。 《通知》提到 , 疫情催生了一些新职业 , 为适应新产业、新业态等 , 教育部组织专家研究论证 , 进一步明晰了高校毕业生就业统计相关指标含义 。
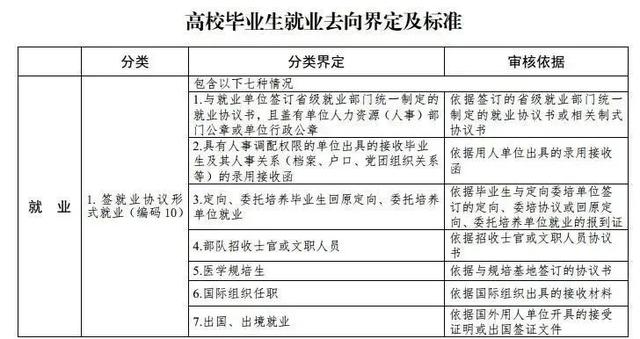
【就业|最新高校毕业生就业分类出炉!电竞和自由撰稿已列入就业】指标最大亮点在于 , 将开设网店归为“自主创业” , 互联网营销工作者、公众号博主、电子竞技工作者以及自由撰稿人等均算“自由职业” , 二者均属于就业的形式之一 。
而今年重启的第二学士学位算作升学 。

本文图片

本文图片

本文图片
随后 , 相关话题迅速冲上热搜 , 不少网友赞同这样的分类方式↓

本文图片
>>>
本文图片
但与此同时 , 网友也画了重点:打电竞≠打游戏!

本文图片

本文图片

本文图片
教育部将严查高校毕业生就业数据此外 , 《通知》指出 , 为确保2020届高校毕业生就业数据真实、准确 , 教育部决定严格核查各地各高校上报的就业数据 。

本文图片
在“全面核查核实就业数据”方面 , 《通知》要求:各省级就业工作部门会同教育督导部门 , 于7月4日前对本地高校2020届毕业生就业数据进行核查 。
此次核查的重点是:① 按就业统计指标内涵 , 核对分类统计信息;② 核实“学信网”上毕业生反馈存疑信息;③核实用实习单位顶替就业单位、毕业去向中“其他形式就业”比例失实、就业证明作假等违规行为 。
各高校要在核查基础上 , 在全国高校毕业生就业管理系统中纠正错误数据 , 并由分管校领导签字确认;此后发现并核实的问题 , 将视为数据造假 , 视情况予以通报并从严惩处 。
教育部提出 , 建立高校毕业生就业统计负面清单管理制度 , 对查实问题的地方、高校和相关人员 , 纳入负面清单 , 并在招生计划安排(包括本专科、硕士、博士)、 专业申报、教学评估、评奖评优、领导班子考核等工作中作为负面因素重点参考 。 教育部高校学生司将向相关部门和单位提供负面清单 。
《通知》还要求建立就业统计责任制 。 其中提及 , 各省级就业部门今后在对外公开本省毕业生就业率之前 , 须与教育部高校学生司核实数据 , 未经核实不得擅自公开 。
推荐阅读
- 简单观察|赞!一场推介会400人达成就业意向
- 不爱之恩|成员相关更新,runningman最新资讯:狗哥与妻子合照曝光
- InsDaily|她竟是BlackPink门面的闺蜜?,韩国最新整容模板出炉
- 不得投递智能快递柜 两部门严格要求高校录取通知书寄送
- 大连本轮最新研判:不排除境外输入可能、疫情还未完全控制住
- 杨紫|杨紫最新写真曝光,一袭复古鱼尾裙亮相,浑身上下散发着御姐气质
- 税务总局局长王军最新调研,长三角税收一体化将有新动作
- 华为|任正非亲自出马,密集调研顶尖高校,原来华为的战略要这么调整
- 娱乐盘点大剧院|点击就看!复旦6-7月最新科研成果一览!
- 交易|创业板注册制第一股要来了!超级打新周:最新攻略,一定要看!
